PRODUCTION OF CHROMIUM CHEMICALS
Background on chromium chemicals and relevance to Oman
Most chromite mined in Oman is destined for ferrochrome production. There has been concern amongst Omani chromium miners about the inability to command prices at par with other countries in international markets. Furthermore, given that the industry is currently relying on China’s need for chromite for the ferrochrome industry, the market is susceptible to any policy changes that China may implement in the future. Thus, in order to add additional value to Omani chromite as well as stimulate alternative business opportunities other destinations (apart from ferrochrome production) of this resource must be explored. Chromium chemicals is a key opportunity that can add value to Oman’s chromite.
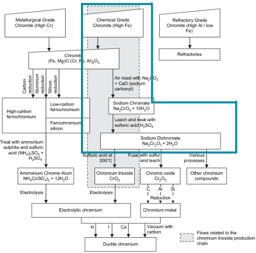
In the chemical industry, chromite containing compounds are used in pigments, textiles, electroplating, leather and other industries, as well as catalysts and catalyst agents. Most chromite containing compounds are derived from sodium dichromate (Na2Cr2O7) which is produced from chromite ore through the “roast and leach” process (Figure 17‑1). This then gets converted further into other chemical compounds, such as trivalent chromium oxide (Cr2O3) used as pigment, hexavalent chromium trioxide (CrO3) with uses in electroplating and leather tanning salts (e.g., basic chromium sulphate or BCS). Metal chromium is also derived from sodium dichromate.
There is general concern in various industries of using chromium compounds, due to the potential of Cr (VI) formation in processes – Cr (VI) is highly toxic and carcinogenic. It is formed during the production of sodium dichromate but can also form when using chromium chemicals and not following correct procedures (e.g., in the leather tanning industry).
Typically, chromite ore for use in the chemical industry requires a high iron content and relatively low silica content (see Table 30‑1:). It would need to be established if there is sufficient suitable ore in Oman.
Table 30‑1. Specifications of chromite for the chemical industry according to Indian Minerals Year Book.
|
Compound |
Cr2O3 |
FeO |
Al2O3 |
SiO2 |
CaO |
MgO |
|
Percentage |
44.0 |
20.0 |
14.0 |
7.0 |
3.0 |
14.0 |
Chromium metal and superalloys
Chromium metal is derived from chromium chemicals (either CrO3 or Chrome Alum). It can also be obtained from FeCr reduction. Cr metal can then be further processed into alloys, e.g., cobalt – chrome alloys (also named “superalloys”) and/or nickel – chrome alloys. These alloys serve niche markets such as specific parts for the aerospace industry or for use in dentistry and medical applications. Chromium alloys are not obtained from chromite ore directly.

Figure-10: Processing routes of chromite ore with the roast and leach process highlighted (source: High-Purity Chromium Metal: Supply Issues for Gas-Turbine Superalloys (1995), http://nap.edu/9248 )
Case studies of chromium chemicals companies
Below we discuss case studies of companies that are active in the chromium chemicals industry. The first case study is about Şişecam, who is the world leader in a number of chromium chemicals. This case study provides a snapshot of a successful chromium chemicals business. The second case study is about Lanxess – a subsidiary of Brother. The company owns chromium mines in South Africa and diverts some of the mined ore for the production of chromium chemicals. This example can be used by Omani mining companies to add additional value to their mined ore.
Case study: SiSecam, Turkey
Turkish company sisecam is a leader in glassware and glass products, as well as in chromium chemical production.1 It is a leading producer of (Figure 30‑2) sodium dichromate, chromic acid2 and basic chromium sulphate (BCS) production, which is widely used in leather tanning. It is also the 4th largest player globally in chromic acid (CrO3) production3, used, for example, in electroplating.
Sisecam Chemicals Group fully acquired Cromital, an Italian BCS plant in 2011 (Figure 30‑3). Cromital is based in Europe’s largest leather processing centre. Cromital sells BCS in liquid and powder form as well as Cr(III) chemicals. Cromital S.p.A. is the only factory in Italy to have received a permit for treating effluent water generated by the metal plating industry for chromium recovery.
SiSecam chromium operations4:
-
Production sites
-
Kromsan Chrome Compounds Plant in Mersin, Turkey, produces sodium dichromate.
-
Cromital S.p.A. in Italy produces BCS and CO3.
-
-
Financial figures
-
Gross profit: $169 million.
-
International sales: $494 million.
-
-
Production capacity: 128 000 tons Basic Chromium Sulphate (BCS).
-
Production in 2019: 100,000 tons of production of BCS.
-

Figure 30‑2: Chromium chemicals market share of Sisecam Chemicals (source: Sisecam)

Figure 30‑3. Cromital manufacturing plant in Ostella (source: https://www.estense.com/?p=168972 ).
Case Study: Lanxess - Clover Alloys - Brother
Lanxess AG is a German specialty chemicals company that was founded in 2004 via the spin-off of the chemicals division and parts of the polymers business from Bayer AG. In South Africa, Lanxess operated a vertically integrated business in chromium chemicals:
-
Lanxess Rustenburg Mine (500 staff and 1,000 contractors).
-
Lanxess Chemicals, Newcastle Site in South Africa (220 employees, annual production approx. 70,000 t/yr). 1 The company produced sodium dichromate which was partly processed into chromic acid.
-
Lanxess Chemicals, Merebank nr. Durban: leather tanning salts from sodium dichromate.
In November 2019, the Lanxess Rustenburg mine (Figure 17‑4) was sold to Clover Alloys. Clover Alloys intends to continue to supply Brother, the Chinese owner of Lanxess’ KwaZulu-Natal chrome chemical factories. Clover Alloys is targeting the foundry sand and chemical concentrate markets and does not intend supplying chrome to the ferrochrome industry. Chrome Alloys intends to export the bulk of the chromite ore it produces just as Lanxess did in the past.
In January 2020, Lanxess sold its chrome chemicals business in Newcastle to Brother Enterprises, a Chinese leather chemicals producer for approximately EUR 80 million2. In Merebank, South Africa, LANXESS will continue to manufacture chrome tanning salts from sodium dichromate exclusively for Brother Enterprises on a contract basis, presumably until 2024. Annual sales of Lanxess chrome chemical business were approx. EUR 100 mill (combined Newcastle Site and Merebank)3.
Brother’s website describes the Newcastle plant as “the world’s most modern chrome chemicals plant and employs advanced technologies in the production of sodium dichromate that minimize raw material input and waste stream”.
Brother Enterprise was founded in 1991 from Haining Leather Chemicals Factory, one of the largest producers of chemicals for the tanning industry present in China at that time.4
Clover Alloys intends to continue to supply the Chinese owner of Lanxess’ KwaZulu-Natal chrome chemical factories.5,6,7,8,9

Figure‑11: Laxness’ Rustenburg mine, now owned by Clover Alloys.

